qieh
创王科技 tel: 15682052565
首页
设计服务
制造服务
产品中心
关于创王
联系我们
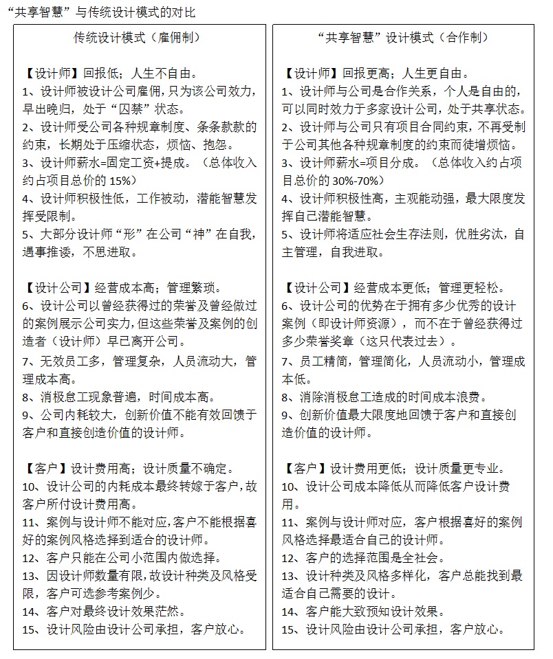
创王设计率先提出“共享智慧”概念
什么是
“共享智慧”?
“共享智慧”是“创王科技”公司提出的一种创新型设计模式,其核心内容是:设计师与公司是合作关系;设计师智慧由全社会共享;让最擅长的人做最擅长的事。
上一篇:无>
下一篇:创王设计大胆尝试管理创新,开创了“共享智慧”之“CPP”运营模式。>